公司新闻
- 1
- 2
- 3
- 4
- 5
-
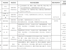
集团各部门、各单位:现将《2025年全区书画等级考试太阳集团tcy8722考点工作方案》印发给你们,请遵照执行。 2025年10...
- 10-20 广西壮族自治区教师培训中心专家组莅临公司开展国培项目质…
- 10-14 2025年高等学历继续教育招生专业加试报名及缴…
- 10-14 2025年高等学历继续教育专业加试网络考试考生…
- 09-30 赓续红色血脉 筑牢作风防线——太阳集团tcy8722、培训中心党…
- 09-10 2025年成人高等教育招生简章
- 2025-10-20 广西壮族自治区教师培训中心专家组莅临公司开展国培项目质量监测
- 2025-09-30 赓续红色血脉 筑牢作风防线——太阳集团tcy8722、培训中心党支部开展主题党日活动
- 2025-06-30 集团2025年高等学历继续教育线下面授课顺利开课
- 2025-06-12 太阳集团tcy8722、培训中心召开2025年班主任工作会议
- 2025-04-24 太阳集团tcy8722顺利召开2025年社会艺术水平考级工作研讨会
- 2025-10-14 2025年高等学历继续教育专业加试网络考试考生须知
- 2025-10-14 2025年高等学历继续教育招生专业加试报名及缴费方式
- 2025-11-17 广艺继教〔2025〕10号 关于印发《2025年全区书画等级考试太阳集团tcy8722考点工作方案》的通知
- 2025-09-10 2025年成人高等教育招生简章
- 2025-08-14 (转发)广西2025年成人高考报名办法

