公司新闻
2025年高等学历继续教育专业加试网络考试考生须知
各位考生:
公司 2025 年高等学历继续教育专业加试的网络考试报名时间、考试时间、缴费时间及相关流程等信息,已正式公布于太阳集团tcy8722官网(网址:),请各位考生及时登录官网关注、了解详情,避免错过关键节点。
特别提醒:凡填报公司志愿(含第一至第五志愿)及符合文化免试条件的考生,需参加本次专业加试。专业加试具体要求如下:
一、报名及缴费时间:2025年10月15日—21日
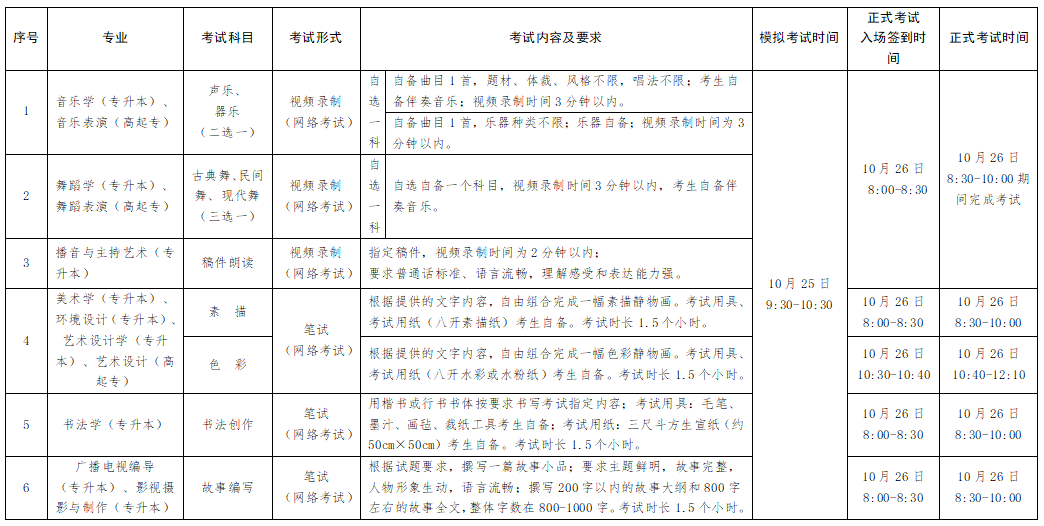
二、考试安排

三、考试前准备
1.考试设备:一部智能手机(含电源),手机提前安装好“学习通”APP。建议考生使用最近3年上市的主流品牌手机(如:iPhone、华为、小米、vivo、OPPO),不要使用折叠手机、红米手机、年代久远或性能较差的手机。在考试过程中保持手机电量充足,必须准备好电源和移动电源 (强烈建议全程使用线充),确保在考试过程中不会出现因为手机电量过低自动关机的情况。
2.考试空间:请选择独立安静、光线明亮、不逆光的室内场所,房间内不得出现与考试内容相关的信息(含文字、图片、音频、视频等)及物品(参考书、电子产品等),一个封闭考场仅限一名考生,考生考试全程需要在手机镜头范围内录制。
3.网络环境:考生须在稳定的网络下考试,最好使用WIFI,避免考试过程中受到通话的影响,考试过程中不得接打电话。为避免网络不畅或出现断网等情况影响考试,请务必提前测试所在考试地点的网络以确保正常考试。考试过程中如果接打电话,会影响正常考试,因考生个人原因影响考试,后果由考生自行承担。
4.考试用具及用纸:提前准备好各科目考试用具及用纸。根据(附件1),提前准备好邮寄包装材料。
5.考试前手机准备:考试时关闭手机微信、QQ、分屏、录屏、外放音乐等其它应用程序,避免外界干扰,按照(附件1)安装和登录好学习通。
四、模拟考试
1.模拟考试完全按正式考试程序进行,考生须提前准备好身份证、考试用品、考试设备、网络、考场空间等,并及时下载安装最新版本“学习通”APP,模拟试卷无须邮寄。
2.考生须按时、按要求入场备考,检查考试空间、收取试题、提交答题卷等操作,为正式考试做好充分准备。
3.如考生未按要求参加模拟考试,导致影响正式考试结果的,后果由考生自负。
五、正式考试
考试采用实时监考形式进行,考生须在正式考试开始前按规定时间入场签到,须严格按照(附件1)要求及流程进行考试,并按要求进行试卷封装和邮寄。
六、考场规则
1.考生须自觉遵守国家教育考试相关法律法规和要求,严格按照公司发布的专业科目考试范围及要求、操作说明等通知要求,做好考试准备工作,诚信应考。
2.考生正式考试时不允许化妆,露出额头及耳朵,保证脸型的整体轮廓、五官清晰;如佩戴框架眼镜须避免镜片反光,如佩戴隐形眼镜须为透明款、不允许佩戴美瞳隐形眼镜。
3.除要求的考试用具、用纸外,其他材料严禁带入考场。
4.因技能笔试科目网络考试的特殊性,为保证公平以及不影响其他考生考试,正式开考后迟到者不得入场,考生不得提前交卷,中途不允许以任何理由退场。违者取消考试资格。
5.考生应严格按照考试要求完成考试,如有问题右上角“反馈”输入问题,待老师回复处理,提问不得涉及考题相关内容。
6.考试全程须在视频监控下进行。没有按要求开启手机摄像头或者无故中断者视为放弃考试。考试过程中(自审题开始,至交卷、密封试卷完成),考生和试卷全程不得离开考场监控画面,其他任何人不得在考试过程中进入考场。考生离开座位、考场出现他人、夹带小抄、使用电子产品搜集考试素材、替换试卷、考场声音异常等违规行为,取消考试资格或考试成绩。
7.本次考试是国家教育考试,考试内容及试卷均属涉密事项,禁止考生以任何形式对考试过程及试卷进行录音、录像、录屏、拍摄或传播,一经发现,按作弊处理。
8.笔试类考试结束时,考生应立即停笔,在规定时间内提交试卷照片、考试视频。
9.对不遵守考场规则,不服从监考员管理,有违纪、作弊等行为的,按照《国家教育考试违规处理办法》有关规定处理,构成违法的,由司法机关依法追究法律责任,其中构成犯罪的,依法追究刑事责任。
七、咨询方式
1.技术咨询电话:18878719042,服务时间:上午9:00-12:00,下午14:00-17:00。
2.太阳集团tcy8722招生咨询QQ群:962260610;
招生咨询:谢老师;
技术咨询:黄技术员、潘技术员、石技术员;
咨询时间:上午9:00-11:30,下午15:30-17:30。
附件1.2025年高等学历继续教育招生专业加试网络考试操作说明.docx
附件2.2025年高等学历继续教育招生专业网络考试考生诚信承诺书.docx

